branchement nter ventilo
Règles du forum
Pour plus de simplicité, les règles d'utilisation du forum ont été revues et regroupées dans un seul et unique post.
Merci d'en prendre connaissance sans tarder en cliquant ici
Pour plus de simplicité, les règles d'utilisation du forum ont été revues et regroupées dans un seul et unique post.
Merci d'en prendre connaissance sans tarder en cliquant ici
- Marc
- Mordu

- Messages : 642
- Enregistré le : 06 avr. 2007, 10:51
- Localisation : Regarde comme c'est beau l'Alsace !!!!!!
Re: branchement nter ventilo
Bon si quelqu'un peux me dire comment mettre en ligne mon schéma en PDF ce serait sympa, merci (je suis toujours aussi nul en informatique
et Estelle est pas encore là re-
)
J' aimerais vivre en Théorie, car en théorie il n'y a pas de problèmes.....
- toytelle
- Assidu

- Messages : 184
- Enregistré le : 27 avr. 2010, 15:08
- Localisation : Magny Vernois 70200
- Been thanked : 1 time
Re: branchement nter ventilo
personne ici ne la branché en parralele ? comme cela il se mettrait en marche les 2 en meme temps,je compte le brancher comme cela le 2emme,ça doit fonctionner non 
rallye 1 jour rallye toujours
- tmrallye
- Pilier de bar

- Messages : 2004
- Enregistré le : 15 oct. 2007, 16:24
- Localisation : 90 Cité du Lion
- Has thanked : 19 times
- Been thanked : 68 times
Re: branchement nter ventilo
toytelle a écrit :personne ici ne la branché en parralele ? comme cela il se mettrait en marche les 2 en meme temps,je compte le brancher comme cela le 2emme,ça doit fonctionner non
Regarde là : http://la205rallye.free.fr/declenchermo ... lateur.htm
Et il te suffira de connecter ton fil sur la vitesse souhaitée ! Perso, j'ai utilisé ce système pour faire un branchement du deuxième ventilo en mode manuel, seconde vitesse avec porte-fusible + fusible de 30 ampères, et un relais ; le tout en conservant le premier ventilo qui fonctionne de façon indépendante (donc d'origine
Donc tu as le choix, soit tu branches les 2 en série : première ou seconde vitesse, soit en parrallèle !
La vie en glissade c'est magnifique, la vie sur des rails c'est monotone ! (Ari VATANEN)
- toytelle
- Assidu

- Messages : 184
- Enregistré le : 27 avr. 2010, 15:08
- Localisation : Magny Vernois 70200
- Been thanked : 1 time
Re: branchement nter ventilo
ouet je comprend ta reponse tm
;mais moi je veux brancher le 2eme ventilo sur le 1er comme cela tout marchera en automatique en bref je brancherai les 2 fil du moteur du 2eme sur les 2 fil du moteur du 1er
je sais pas si je me fait bien comprendre 
rallye 1 jour rallye toujours
- tmrallye
- Pilier de bar

- Messages : 2004
- Enregistré le : 15 oct. 2007, 16:24
- Localisation : 90 Cité du Lion
- Has thanked : 19 times
- Been thanked : 68 times
Re: branchement nter ventilo
ok, comme ça ta demande est plus précise !
A mon avis, il faut brancher en série le second ventilo sur le premier.
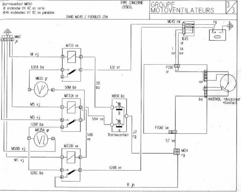
Quelqu'un peut confirmer si je suis dans le vrai ?.........je comprends rien aux codes du schéma de samuel
Est-il nécéssaire de remettre un fusible et/ou un relais entre les 2 ventilos?
merci à vous
A mon avis, il faut brancher en série le second ventilo sur le premier.
Quelqu'un peut confirmer si je suis dans le vrai ?.........je comprends rien aux codes du schéma de samuel
Est-il nécéssaire de remettre un fusible et/ou un relais entre les 2 ventilos?
merci à vous
La vie en glissade c'est magnifique, la vie sur des rails c'est monotone ! (Ari VATANEN)
- toytelle
- Assidu

- Messages : 184
- Enregistré le : 27 avr. 2010, 15:08
- Localisation : Magny Vernois 70200
- Been thanked : 1 time
Re: branchement nter ventilo
ouet c'est ça
mais la question que je me pose c'est la section du fil et le fusible car ce sera plus pour 1 mais 2 ventilo 
rallye 1 jour rallye toujours
- tmrallye
- Pilier de bar

- Messages : 2004
- Enregistré le : 15 oct. 2007, 16:24
- Localisation : 90 Cité du Lion
- Has thanked : 19 times
- Been thanked : 68 times
Re: branchement nter ventilo
Pour le fusible, un 30 ampère devrait être suffisant.toytelle a écrit :ouet c'est çamais la question que je me pose c'est la section du fil et le fusible car ce sera plus pour 1 mais 2 ventilo
Et pour la section de fil, va voir en casse, tu "prélèves" des fils de ventilo, c'est à dire un morceau de faisceau de ventilo d'origine ainsi qu'une prise mâle et femelle (c'est la grosse prise grise).
Tu pourras ainsi brancher et débrancher à ta guise (amaguiz.fr
L'avantage c'est que tu fais ton installation en restant avec un faisceau d'origine avec les fils de bonne section (donc fiable) !
En fait tu utilises le même matériel que le montage classique, et tu rallonges le faisceau c'est tout.
ça te va ?
La vie en glissade c'est magnifique, la vie sur des rails c'est monotone ! (Ari VATANEN)
-
Samuel
Re: branchement nter ventilo
Pour la section de fils tu utilise la meme chose que sur ta voiture.
2x 25A pour les fusibles
Le plus simple à faire si tu trouve, tu prends le faisceau complet d'une Diesel avec le boîtier des relais
2x 25A pour les fusibles
Le plus simple à faire si tu trouve, tu prends le faisceau complet d'une Diesel avec le boîtier des relais
- toytelle
- Assidu

- Messages : 184
- Enregistré le : 27 avr. 2010, 15:08
- Localisation : Magny Vernois 70200
- Been thanked : 1 time
Re: branchement nter ventilo
ha bin oui c'est bon j'ai toutes les piéces car j'ai une 309 turbo d hs
j'ai plus qu'a prelever 
rallye 1 jour rallye toujours